信息动态

您现在所在的位置:首页 > 信息动态

信息动态

国企改革路线图

发布时间 :2019-07-31 点击浏览: 3815 次

党的十九大报告指出:“深化国有企业改革,发展混合所有制经济,培育具有全球竞争力的世界一流企业”。随着2017年底央企完成公司制改制,国有企业改革取得实质性突破,公司制改制是混合所有制改革的前提条件,而混合所有制改革是产权层面的改革,也是国企改革中最核心和最敏感的内容。改制后的企业有助于实现上市。现阶段国企改革发展呈现多个新趋势:加快国企战略性重组,在全面完成公司制改革的基础上推进股份制改革,通过国家层面与地方层面的上下联动全面深入地推进国企混合制改革。

图1. 国企改革历程:

图片来源:世联评估

1.大风起兮:本轮国改再度提速

去年初以来,国企改革相关政策频频出台。国资委主任肖亚庆曾在去年4月的博鳌亚洲论坛18年年会上提出,混合所有制改革是我们改革的一个重要突破口。7月国办发布通知,由刘鹤担任国有企业改革领导小组组长,他在10月的全国国有企业改革座谈会上提出了国企改革“完善治理、强化激励、突出主业、提高效率”十六字方针。总理在今年3月全国两会《政府工作报告》中再次强调要“推进国有资本投资、运营公司改革试点,促进国有资产保值增值,积极稳妥推进混合所有制改革”。发改委副主任连维良则在两会记者会上强调,今年将推出第四批100家以上的混改试点。在完全竞争领域推行混改,并允许社会资本控股。

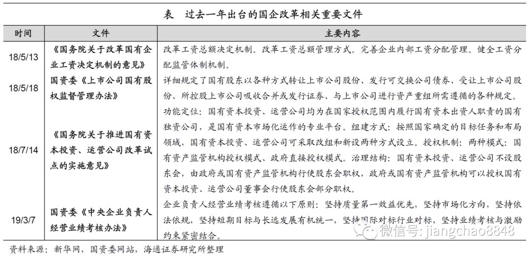
更为重要的是,一系列国企改革相关的重要文件密集发布,标志着本轮国企改革再度迎来提速。首先是去年5月,国务院发布《关于改革国有企业工资决定机制的意见》,完善了国企职工薪资的决定、管理和分配机制。其次是去年5月,国资委、财政部、证监会联合发布《上市公司国有股权监督管理办法》,明确了国有股东转让、受让上市公司股权所需遵循的依据。再次是去年7月,国务院发布《关于推进国有资本投资、运营公司改革试点的实施意见》,明确了两类试点公司的功能定位、组建方式、授权机制和治理结构。最后是今年3月,国资委发布《中央企业负责人经营业绩考核办法》,明确了央企负责人经营业绩考核需遵循的原则。

2.以史为鉴:国企改革效果几何?

2.1  国企改革历程回顾

回顾历史,我国国企改革已经历了四个阶段。

第一个阶段始于1978年,国企从完全计划经济模式转向了自主经营、自负盈亏。1978年十一届三中全会确定改革开放基调,通过了扩大自主权和利润留成、利改税、承包经营责任制等多项改革措施。

第二个阶段始于1993年,国企通过兼并重组、下岗分流和债转股等措施,提高了盈利能力。1993年中央建立现代企业经营管理制度,强调“产权清晰、责权明确、政企分开、管理科学”,并通过“抓大放小”引入了竞争淘汰机制,提升了市场效率。

第三个阶段始于2003年,国企进行了以股份制为主要形式的现代产权制度改革。2003年国资委正式成立,基于“归属清晰、权责明确、保护严格、流转顺畅”的现代产权制度改革,国企劳动生产效率逐步提高,盈利能力也持续增强。

第四个阶段始于2013年,十八届三中全会《改革决定》首次提出,要积极发展混合所有制,完善国有资产管理体制,从“管企业”转变为“管资本”。随着经济步入“新常态”,改革进入“深水区”,国企改革将在监管、产权、经营等多个方面全面深化。

本轮国企改革的三大主线。首先是在监管层面,强调分类监管和分层监管,底线是坚持党的领导,国有企业将被划分为公益类、特定功能类和竞争类,采用不同方式进行改革,同时设立国资委、国有资本管理公司、经营性国企三个层次进行监管。其次是在产权层面,底线是防止国有资产流失,强调混合所有制改革,而国有资产证券化、引入战略投资者和社会资本、推广员工持股和股权激励等将成为重要手段。第三是在经营层面,通过建立现代企业制度,提升企业经营绩效,实现“做强做大”国企。

关于国企改革,一个绕不开的问题是:要解决什么样的问题,实现什么样的效果?以下我们将对前三轮国企改革的经济背景、改革过程和最终效果做详细分析。

2.2  第一阶段:释放供给,规模扩张

1979-1989年间,国有企业迎来了以轻纺化工业崛起为标志的第一个黄金时代。在政策层面,首先是1978年扩大企业自主权,实行分层企业利润留成,初步推行承包责任制;其次是1984年明确提出政企分开,所有权与经营权分开的改革方向,并全面推行承包责任制。而在经济层面,以食品、纺织、家电为代表的轻工业成为经济的重要支柱产业,相关产品产量实现爆发式增长。而轻纺工业的增长,也为钢铁、煤炭等重化工业的发展打下了坚实的基础。

国企改革令供给得到明显改善,有效需求得到满足,而经济增长潜力也得以释放,1978-1985年间,GDP增速整体保持上升态势。而由于国企仍是社会中的绝对经济主体,新兴乡镇企业和私企仍处初创阶段,国企成为了经济繁荣的最大受益者。

这一时期,国有企业实现了全方位的规模扩张。从投入看,国企职工人数从78年的3300万人上升到88年的4200万人,职工工资总额从210亿元上升至790亿元,固定资产原值从3200亿元上升到8800亿元。从产出看,国企总产值从78年的3300亿元飙升至1.04万亿元,利润总额也从510亿元上升至890亿元。不过,值得注意的是,这一时期,国企员工工资总额涨幅2.8倍,超过2.1倍的产值涨幅,更远超75%的利润增幅,而国企职工人数涨幅不到30%,这意味着效率的提升远不及规模的提升。

2.3  第二阶段:产能出清,提质增效

80年代末期,经济持续呈现出过热与混乱的迹象,并引发政府在89年后出台新一轮宏观调控政策。1989年全国两会政府工作报告中指出,“压缩固定资产投资规模,是抑制通货膨胀、稳定经济全局的首要任务”,并强调“全社会固定资产投资规模要比上年压缩920亿元,减少21%”。调控政策令经济迅速降温,大量国企面临项目停工、产品滞销、资金周转困难等问题,亏损成为一种普遍现象。国有企业亏损额从1990年的350亿元上升到1997年的830亿元,亏损面从27.6%上升到了38.2%。

压力之下,国企改革再次启动。1990、1991年沪深两地证券交易所陆续成立,为国企融资缓解资金困难发挥了重要作用。在1992年召开的十四大上,“国营企业”正式更名为“国有企业”,这意味着,国家只对企业拥有所有权,经营权则交给市场,这为国有企业建立现代企业制度打下了基础。

但国有企业“产能过剩、债务过重”的问题仍然没有得到缓解。从1997年1月的第三次全国工业普查结果看,“国有工业企业的负债总额已占到所有者权益的1.92倍,大中型国有企业整体资产负债率约为70%左右,流动资产负债率高达80%以上”。产能过剩不仅导致工业国企债务过重,也使得其利润率低迷。

幸运的是,当时的朱镕基总理一针见血地指出了企业困难的症结所在:“当前国企经营困难,是计划经济向市场经济过渡中产生的问题。过去不考虑市场需要的,所以造成了大量的重复建设,供过于求。只要把重复建设制止住,市场成长三年以后,现有国有企业的生产能力都可以得到相当程度的发挥,国有企业就活了。”

1997年国家开始了对国有企业的“扭亏脱困三年计划”,经过“抓大放小”、债转股、减员增效等一系列改革措施。根据《关于2000年国有及国有控股工业企业扭亏为盈情况的通报》,到2000年,全国国有控股工业企业实现利润恢复到2392亿元,盈利企业盈利额增长62%,亏损企业亏损额下降了26.7%。包括纺织行业在内的五个重点行业整体扭亏,亏损户降至1800户,脱困率72.7%。

在1998-2002年,纺织行业是较早去产能的行业。当时的朱镕基总理在1998年指出:“1991年有3000万纱锭,我就提出压锭改造,压掉1000万锭。但可惜的是,他们都不听我的。最后不但没有压掉,还增加了1000万锭,变成4000万锭了,才有今天这个困难局面。现在提压1000万锭,分流人员110万。通过压锭再加上改造,到今年年底就可以实现全行业扭亏为盈,三年目标两年完成。 ”在98年纺织压锭去产能后,纺织行业利润由全行业亏损转为盈利,亏损企业占比也明显下降。

在98-02年,上游的煤炭行业也同样面临严重的产能过剩。由于监管不力、管理失控,到98年,仅乡镇煤矿最多曾达到8万多个,产量占全国总产量的43%还多,扰乱了正常的煤矿生产和经营秩序,对国有大矿造成了严重冲击。为此,国务院决定从98年11月开始对小煤矿实施关井压产。到01年7月末,全国累计关闭各类小煤矿5.46万处,占97年底小煤矿总数的2/3。全国原煤产量从97年的13.25亿吨压减到2000 年的9.98亿吨。98-02年,政府出手治理整顿小煤矿,平滑了煤炭行业供给的较大波动,也是煤炭行业得以稳定的最大因素之一。

这一时期,国有企业面临的问题本质上是工业企业面临的问题,通过改革,工业企业、国有企业以退为进,以破产兼并、人员分流,换来了产能出清、扭亏为盈,以规模的收缩换来了盈利的改善。

国有控股工业企业职工人数从93年最高的4500万人持续收缩至07年的1750万人,国有中小企业的数量从95年的31.8万家降至06年的11.6万家。而大中型国企亏损面从98年最高的42.7%降至00年的27.2%,净利润从600亿元回升至2300亿元,包括纺织行业在内的五个重点行业整体扭亏为盈。

2.4  第三阶段:轻装前行,转型升级

2003年后,国有企业迎来了第二个黄金时代。一方面,此前“抓大放小”、“减员增效”的改革减轻了国企包袱,令其得以轻装前行。另一方面,2000年后,中国经济发展逐渐步入重化工业阶段,产业结构重心从轻纺工业转向重化工业,对煤炭、石油、电力、钢铁等资源品和机械、电子、交运等设备的需求大幅激增,国有企业在这些行业中依然占据主导地位,也随之迎来了重大机遇。

2003年,国资委正式成立,提出国有企业进行了以股份制为主要形式的现代产权制度改革。经济周期上行、产业结构升级,叠加生产效率提高,令国企在资产规模大幅扩张的同时,盈利能力也有所增强。因而,一方面,在03-12年间,国资占比较高的石油、化工、钢铁、水泥、建材、电力等传统重化工业,其固定资产投资整体保持较高增长;另一方面,也正是由于国企“抓大放小”,民营经济经历了从无到有、从小到大的跨越式发展,对经济增长的贡献也与日俱增,目前贡献了50%以上的税收、60%以上的GDP、70%以上的技术创新和新产品开发、80%以上的就业和90%以上的企业数量。

3.本轮国改:有相同,也有不同!

本轮国企改革与前三轮存在诸多相同之处。

本轮国企改革同样面临产业结构升级大背景下的经济下行、产能出清等问题,同样需要在供给端做减法,在改善工业供需格局的同时,降低国企债务,这与第二轮国改颇为相似。事实上,随着16、17年去产能政策的落实,工业供需格局得到改善,国企产能利用率、收入利润率大幅提升,同时也带动工业品价格大涨,两者共同带来国企收入、利润的明显改善。而随着17、18年去杠杆由金融领域转向实体经济领域,融资端的持续收缩倒逼国企降低负债率,而减轻债务负担也令国企轻装前行。

但本轮国企改革与前三轮也同样存在诸多不同之处,具体表现在以下两个方面:

一是国企聚焦主业、剥离非核心资产,并对民企打破垄断放松管制。

一方面,过去十多年间,国企在资源获取上拥有天然优势,导致其在非核心业务上盲目扩张,这些三产部门及附属资产又往往属于竞争性行业,这些非核心资产、业务对国企形成拖累,亟待市场化改制。16年以来营改增的全面实施,将有助于国企聚焦主业。

另一方面,民企主要分布在制造业,尤其是加工组装类制造业,在服务业中占比整体偏低。由于垄断和管制等原因,民资在服务业中占比严重偏低,不仅制约其盈利改善,也阻碍经济结构转型。以往由于各种各样“卷帘门”、“玻璃门”、“旋转门”的存在,在市场准入、审批许可、经营运行、招投标等各方面对民企形成不平等待遇,制约其参与其中。

从18年A股上市公司看,民营企业在各主要服务业中数量占比普遍偏低。其中住宿餐饮业、电热水气生产供应业、交运仓储业和教育等服务业中,民营企业占比甚至不足30%。民企数量占比较高的主要是制造业,服务业中主要是科学技术服务业、信息服务业,后者正是数字经济的典型代表。

由于民企规模普遍低于国企,民企和国企在投资规模上的差异要远胜于数量上的差异。从17年固定资产投资数据看,除去水利和公共设施管理、电热气水生产供应和交运仓储等传统基建行业以外,教育、建筑业等行业的国有资本投资也都普遍高于民企投资,而卫生、文体娱乐、信息服务业则基本持平。

二是混合所有制改革意义深远,既有助于国资保值增值,也有利于提升国企效率。

目前,以格力电器大股东的股权转让,代表我国的国企混改进入到新的阶段。在竞争性的行业国企股权可以退出,在非竞争性国企引入社会资本,可以更好地提升国企的经营效率、让国有资本保值增值。国企混改以国资以管企业之退,换管资本之进,这对经济结构调整、产业结构升级,都具有重大意义。

13年以来,国企混改经历了3个阶段。第一阶段是混改停留在央企子公司层面,国资保有国有股权的绝对控股地位;第二阶段是混改进入上市公司层面,国有股权降至50%以下,但仍是第一大股东和实际控制人;第三阶段是国有股权比例降低,且第一大股东、实际控制人发生变更。19年4月份,珠海市国资委宣布战略性减持格力电器,标志着在竞争性行业的国企混改进入第三阶段。此外,今年已有两家公司发布了面对管理层的股权激励计划,这说明在非竞争性行业的混改也开始破冰,这既有助于国资的保值增值,也可以更好地提高国企的经营效率。

2019年4月12日,十三届全国人大常委会第二十八次委员长会议通过了《十三届全国人大常委会贯彻落实〈中共中央关于建立国务院向全国人大常委会报告国有资产管理情况制度的意见〉五年规划(2018—2022)》(以下简称《五年规划》)。《五年规划》提出,到2022年,要基本建立起报告范围全口径、全覆盖,分类、标准明确规范,报告与报表相辅相成的报告体系;基本建立起符合国有资产类别特点、以联网数据库为依托、以评价指标体系为重点、以常委会审议意见处理和整改问责为重要抓手的人大国有资产监督制度;基本建立起横向协作与纵向联动顺畅有序、规范高效的工作机制。

表4  2018-2022年专项报告的议题安排

资料来源:《五年规划》

图片来源:世联评估

文章来源:国企观察


上一篇:中基协洪磊:重点关注全牌照、集团化、股权代持及名为基金实为存款、先备后募、变相自融等问题
下一篇:【战略管理】国有科技型企业中长期激励模式研究

鲁公网安备 37011202001408号